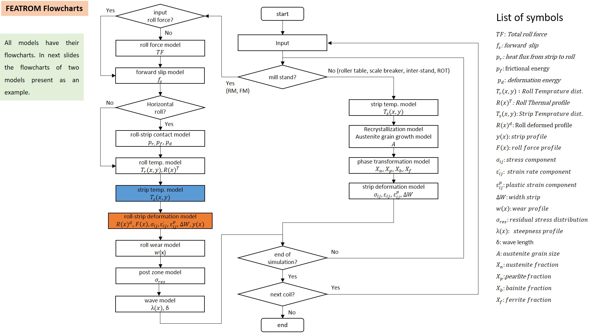
FEATROM Software
FEATROM delivers innovative simulation technology for the prediction and control of all properties in the hot strip mill. We offer the most comprehensive solvers in the world that will enable you to predict and control the quality of your product in an optimized manner.
Software Features
1. Fast Analysis for real-time application
Simulation time is less than 120sec from the furnace to the coiling.
2. Accurate results
Strip crown prediction has an accuracy of 10㎛
Strip temperature Prediction has an accuracy of 5℃
3. Capability of the simulation of hot strip rolling from the furnace to the coiling

How FEATROM works
FEATROM consists of several FEM-based models and Analytical models.
List of Models
Analytical model
– Roll force model
– Forward slip model
– Phase transformation model
– Roll-strip deformation model
– Roll wear model
– Wave model
FEM based model
– Roll-strip contact model
– Roll temp. model
– Strip temp. model
– Strip deformation model
– Post zone model
FEATROM Outputs (Examples)












